Tilly – AI Event Assistant

The Problem
Visitors attending live events often need quick answers before arriving at the venue. Common questions include:
• What events are happening this weekend?
• What time do doors open?
• Where should I park?
• How do I access my tickets?
• Is the venue accessible?
On many venue websites, these answers are buried across multiple pages, making it difficult for users to quickly find what they need.
This creates friction during the planning process and often leads to unnecessary support requests.
.jpg)
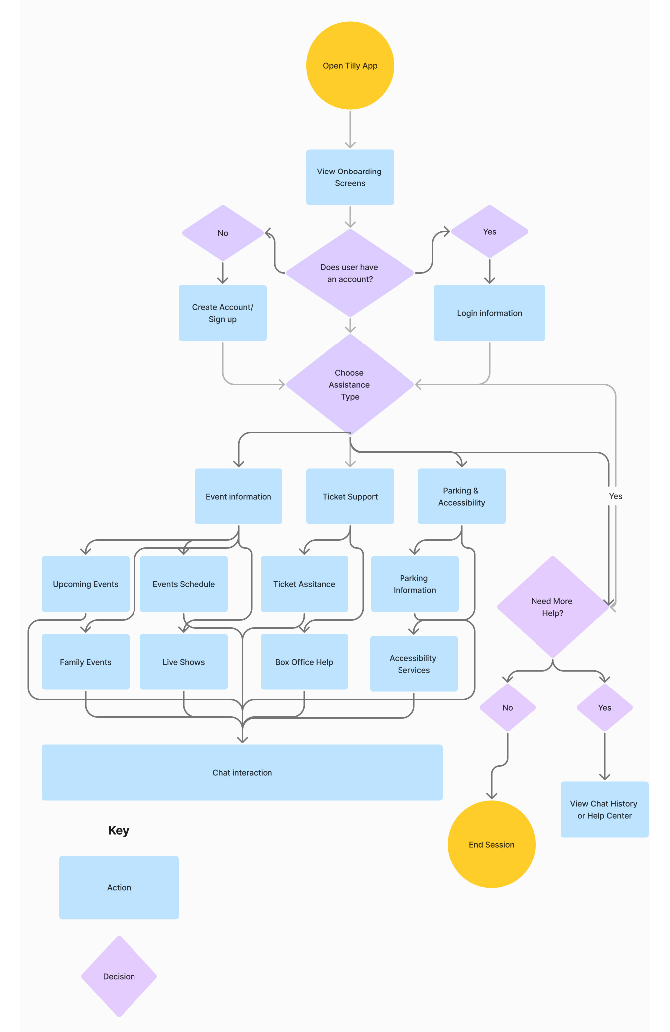
The Goal
The goal of this project was to design a conversational assistant that allows visitors to easily access event information and support through a guided chat experience.
The assistant needed to help users:
• Discover upcoming events
• Access ticket information
• Find parking and directions
• Learn about accessibility services
• Contact venue support if needed
By centralizing these features in one interface, the assistant simplifies the overall experience for visitors.
